English 官方微信
微信公众号
  1. 当前位置:
  2. 首页» 首页栏目» 科研进展

中棉所联合中国农科院生物所、河南大学共同揭示棉花株型遗传机制

发布时间:2020-11-04 来源 :品种资源研究室 访问量 : 作者: 季高翔
字体

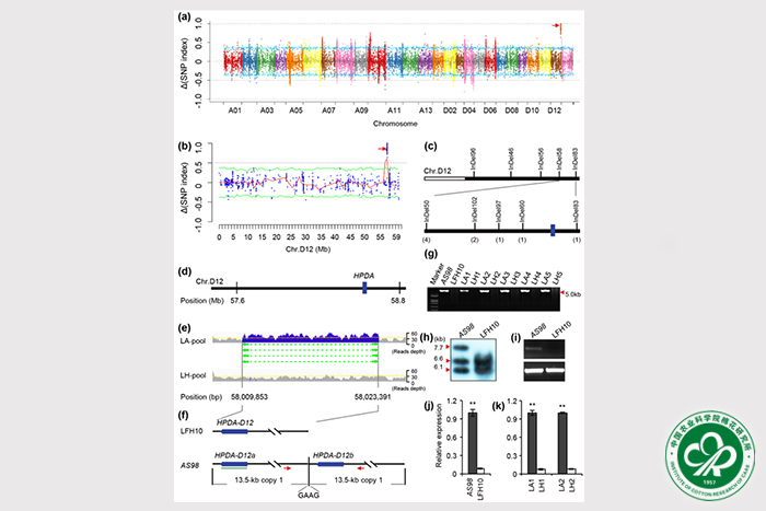
  近日,星空体育·(中国)官方网站联合中国农业科学院生物技术研究所、河南大学开展了棉花矮化基因定位及遗传机制研究,发现了GhDREB1B基因拷贝数变异是引起棉花矮化、果枝变短和夹角变小的主要原因,为培育适宜于密植的棉花品种提供了重要基因资源和理论指导。相关研究结果以“A Copy Number Variant at the HPDA-D12 Locus Confers Compact Plant Architecture in Cotton”为题发表在国际知名期刊《新植物学家(New Phytologist)》上。
  陆地棉是世界上最具经济价值的纺织作物之一,提高棉花产量一直以来都是育种家的主要目标。相较于提高单株的产量,增加种植密度对提高棉花产量具有更大的潜力。发掘和鉴定适宜密植的棉花种质资源将有助于加快棉花的株型育种进程,进而提高棉花的产量。该研究通过对棉花天然矮化突变体AS98进行研究,发现该突变体D12染色体的一个位点发生了一次串联重复,该串联重复的发生引起了AS98突变体D12染色体内唯一的基因GhDREB1B拷贝数加倍,导致该基因的表达量显著升高,从而影响了AS98的株型。随后,研究人员利用病毒诱导基因沉默(VIGS)技术干涉GhDREB1B基因表达,可以一定程度上恢复AS98株高。相反,对正常株行的棉花过量表达GhDREB1B基因,发现该棉花植株变矮、果枝变短、果枝夹角变小,证明GhDREB1B基因是导致AS98棉花株型矮化和紧凑的关键基因。进一步研究发现, GhDREB1B基因的上调表达主要影响了生长素信号途径,同时也改变了多个乙烯和油菜素内酯信号途径的基因表达。农艺性状分析发现,棉花的植株矮化程度和GhDREB1B表达水平密切相关,但对纤维发育的影响却较小。因此,通过调控GhDREB1B表达水平可以实现对棉花株高、果枝长度和夹角等株型调节,从而适宜于密植。该研究为培育适宜于密植的棉花品种提供了重要的基因资源和理论指导。
  中棉所杜雄明研究员、何守朴副研究员及中国农科院生物所张锐研究员为论文共同通讯作者,中棉所已毕业硕士生季高翔、中国农科院生物所梁成真副研究员和河南大学蔡应繁教授为共同第一作者。
  原文链接:https://nph.onlinelibrary.wiley.com/doi/abs/10.1111/nph.17059
HPDA-D12的定位、克隆和基因表达差异

打印本页
关闭本页
上一篇:中棉所杜雄明研究员团队揭示棉花纤维强度提升主要原因 下一篇:中棉所与南京农业大学共同揭示棉花黄萎病防治新路径