English 官方微信
微信公众号
  1. 当前位置:
  2. 首页» 首页栏目» 科研进展

中棉所分子遗传改良创新团队揭示棉花株型调控机制

发布时间:2021-05-11 来源 :分子遗传改良创新团队 访问量 : 作者: 葛晓阳
字体

  近日,星空体育·(中国)官方网站分子遗传改良创新团队开展了棉花株型调控基因挖掘及其调控通路的研究,揭示了miR164-GhCUC2-GhBRC1模块通过调控ABA含量来控制棉花株型,为创制适宜机采的棉花品种提供优异基因和种质资源。相关研究结果以“The miR164-GhCUC2-GhBRC1 module regulates plant architecture through abscisic acid in cotton”为题发表在国际学术期刊《植物生物技术期刊(Plant Biotechnology Journal)》(IF= 8.154,Q1)上。
  棉花是一种无限生长的作物,具有复杂的分枝模式,通过改良棉花株型提高陆地棉产量和适宜机械化采摘是育种家的主要目标。培育理想株型的棉花不仅有助于促进棉花增产,而且可以节省大量的劳动力成本。发掘和鉴定控制棉花株型的基因和调控通路有助于解析棉花株型调控机制,为创制具有理想株型的棉花品种提供优异基因和优异种质资源。
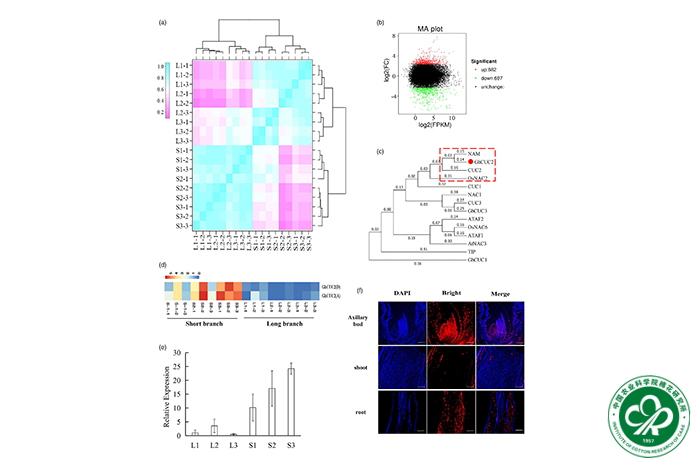
  该研究利用转录组数据筛选在腋芽中特异性表达的基因,发现 GhCUC2基因在短果枝材料的腋芽中优势表达,推测其可能调控分枝发育。在棉花和拟南芥中过表达 GhCUC2均导致果枝数量减少,果枝变短,证明 GhCUC2负调控果枝发育。进一步挖掘GhCUC2调控棉花株型的机制,发现miR164通过降低 GhCUC2的表达水平调控棉花果枝发育。 GhCUC2与GhBRC1互作后通过调控GhNCED1的表达控制内源ABA的含量来调控腋芽的活性,控制分枝发育。综上所述,该研究挖掘了一种控制棉花分枝发育的调控模块miR164-GhCUC2-GhBRC1。该研究结果为培育适宜于密植的棉花品种提供了重要的基因资源和理论指导。
  中棉所詹晶晶博士为论文第一作者,李付广研究员、葛晓阳副研究员为共同通讯作者。该研究得到了国家自然科学基金重大项目(31621005)、国家自然科学基金青年基金(31701476)和棉花生物学国家重点实验室自主课题等项目的资助。
  原文链接:https://onlinelibrary.wiley.com/doi/10.1111/pbi.13599
转录组数据挖掘腋芽优势表达的基因 GhCUC2

 miR164和GhCUC2调控棉花果枝发育

 

打印本页
关闭本页
上一篇:棉花种业的昨天、今天和明天 下一篇:中棉所李付广研究员团队系统总结植物激素脱落酸调控种子发育的最新进展