English 官方微信
微信公众号
  1. 当前位置:
  2. 首页» 首页栏目» 科研进展

中棉所崔金杰研究员团队揭示中黑盲蝽不同发育时期肠道微生物的动态变化

发布时间:2021-07-04 来源 :棉花虫害与生物安全团队 访问量 : 作者: 薛汇 高雪珂
字体

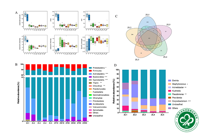
  近日,星空体育·(中国)官方网站崔金杰研究员团队通过分析中黑盲蝽不同发育时期肠道微生物的多样性和组成,探索了中黑盲蝽与其体内微生物的协同进化关系,发现中黑盲蝽肠道微生物的多样性在不同发育阶段呈显著动态变化,为开发新的害虫生物防治策略提供了重要理论基础。相关研究成果以“Gut bacterial diversity in different life cycle stages of Adelphocoris suturalis (Hemiptera: Miridae)”发表在国际知名期刊《微生物学前沿(Frontiers in Microbiology)》上(IF=5.64)。
  中黑盲蝽属于半翅目盲蝽科,是一种典型的杂食性、高流动性的棉花害虫,严重威胁棉花生产。在长期协同进化的过程中,肠道微生物在宿主体内会形成一个复杂的微生态系统,能为宿主提供营养物质,参与宿主的生殖调控,抵御天敌、寄生物和病原菌等的侵害。然而,目前关于中黑盲蝽的肠道微生物的研究很少,尤其是对其整个生命周期的研究。
  该研究利用高通量测序技术对中黑盲蝽不同发育阶段的肠道微生物多样性及其组成进行了分析,发现在整个中黑盲蝽的发育阶段,其肠道内的葡萄球菌、不动杆菌、假单胞菌和棒状杆菌等微生物的相对丰度呈显著动态变化,明确了中黑盲蝽的肠道微生物的优势菌群和若虫成虫微生物的多样性和组成的差异。该研究为进一步揭示中黑盲蝽与微生物的共生关系提供了理论基础,为今后制定环境友好型的害虫防治管理策略和创新害虫防治模式提供了新的思路。
  该研究得到了转基因重大专项的资助。中棉所棉花虫害防控与生物安全创新团队客座学生、华中农业大学研究生薛汇为论文第一作者,中棉所高层次人才高雪珂博士、雒珺瑜研究员、崔金杰研究员为论文通讯作者。
  原文链接:https://doi.org/10.3389/fmicb.2021.670383
中黑盲蝽不同发育时期微生物群落动态变化

打印本页
关闭本页
上一篇:中棉所崔金杰研究员团队揭示保幼激素调控龟纹瓢虫生殖发育分子机制 下一篇:中棉所叶武威研究员团队揭示褪黑素增强棉花耐盐性的分子机制