English
官方微信
微信公众号
首页
研究所概况
研究所简介
中棉所章程
现任所领导
历任所领导
单位荣誉
机构设置
STARSKY SPORT
最新动态
媒体报道
星空体育·(中国)官方网站
获奖成果
育成品种
出版著作
授权专利
制定标准
软件著作权
高水平论文
科研平台
平台介绍
平台共享
人才队伍
两院院士
创新团队
研究生教育
培养概况
导师介绍
研究生学生会
最新通知
相关下载
合作交流
国际合作
国内合作
合作平台
党建文化
党建工作
研究所文化
期刊学会
中国棉花
棉花学报
Journal of Cotton Research
中国农学会棉花分会
中国作物学会棉花专业委员会
专题专栏
所内办公
研究所概况
研究所简介
中棉所章程
现任所领导
历任所领导
单位荣誉
机构设置
STARSKY SPORT
最新动态
媒体报道
星空体育·(中国)官方网站
获奖成果
育成品种
出版著作
授权专利
制定标准
软件著作权
高水平论文
科研平台
平台介绍
平台共享
人才队伍
两院院士
创新团队
研究生教育
培养概况
导师介绍
研究生学生会
最新通知
相关下载
合作交流
国际合作
国内合作
合作平台
党建文化
党建工作
研究所文化
期刊学会
中国棉花
棉花学报
Journal of Cotton Research
中国农学会棉花分会
中国作物学会棉花专业委员会
专题专栏
所内办公
首页
English
搜索
官方微信
当前位置:
首页
»
首页栏目
» 重要公告
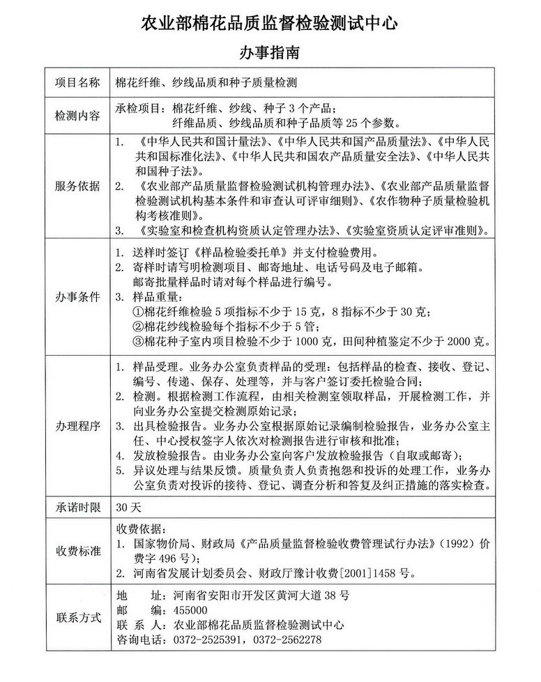
农业部棉花品质监督检验测试中心办事指南
发布时间:
2013-03-20
来源 :
农业部棉花品质监督检验测试中心
访问量 :
作者:
杨伟华
字体
小
中
大
分享到
打印本页
关闭本页
上一篇:
2013年工作人员招聘面试通知
下一篇:
关于公布2012年新增博士研究生指导教师名单的通知
九游会(J9)
|
九游(NineGame)官方网站
|
九游体育app
|
开云电子入口_开云(中国)
|
LY体育·(国际)官方网站
|
九游平台
|
乐鱼app登录入口
|
乐鱼在线注册_乐鱼(中国)
|
多宝平台
|