English 官方微信
微信公众号
  1. 当前位置:
  2. 首页» STARSKY SPORT» 最新动态

中棉所揭示澳洲棉抗病及腺体形成新机制

发布时间:2019-09-05 来源 :办公室 访问量 : 作者: 冯文娟 梁冰
字体

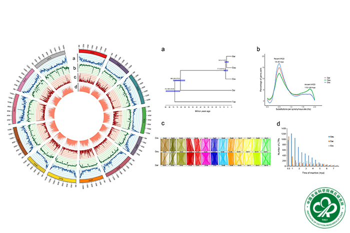
  近日,星空体育·(中国)官方网站野生棉研究团队领衔河南大学、河南科技学院、安阳工学院、南京农业大学等单位,联合公布了二倍体野生棉种澳洲棉(Gossypium australe)高质量、从头组装的基因组精细图谱,并对澳洲棉抗病和腺体延缓形成等优良性状的基因进行了挖掘分析,揭示了棉花抗病及腺体延缓形成的新机制,对深入了解棉属进化历史,丰富棉花遗传基础,推动棉花抗逆育种具有重要意义。相关研究成果在线发表在《植物生物技术杂志(Plant Biotechnology Journal)》上。
  棉属共有A—G、K等8个二倍体基因组,其中A与D二倍体基因组融合形成了目前生产上大面积种植的异源四倍体棉种——陆地棉和海岛棉。科研人员已对二倍体棉种A和D基因组多次测序和深入研究,但对其它二倍体野生棉种的研究很少。二倍体野生棉种澳洲棉属于G基因组,起源分布于澳大利亚,具有抗黄萎病、抗枯萎病、抗旱和腺体延缓形成(种子无腺体而植株有腺体)等优良性状。澳洲棉全基因组测序对深入了解棉属植物进化历史,推动棉花抗逆育种,安全有效利用棉花种子蛋白与油脂资源具有重要意义。本研究通过整合二代、三代等多项测序技术获得了高质量的澳洲棉基因组,比较基因组分析发现,澳洲棉相对于雷蒙德氏棉而言与亚洲棉亲缘关系更近,在大约660万年前分化为两个不同的种。通过多组学、正向选择分析和基因功能验证发现了响应独脚金内酯、茉莉酸、水杨酸诱导的黄萎病抗性相关基因GauCCD7和GauCBP1及腺体发育相关新基因GauGRAS1。该研究结果为解析棉花黄萎病抗性机理和腺体延缓发育特性提供了重要基础和基因资源,也为深入了解棉花进化历史和研究棉花远缘育种提供了宝贵资源。
  该研究得到了国家重点研发计划、国家自然基金和中国农业科学院科技创新工程支持。
  原文链接:https://onlinelibrary.wiley.com/doi/abs/10.1111/pbi.13249
澳洲棉基因组整体信息
澳洲棉腺体发育基因挖掘

打印本页
关闭本页
上一篇:科研第一党支部召开“不忘初心牢记使命” 主题教育专题组织生活会 下一篇:深入实地调研 推进望江乡村振兴规划