English 官方微信
微信公众号
  1. 当前位置:
  2. 首页» STARSKY SPORT» 最新动态

中棉所获批建设“河南省‘一带一路’棉花技术合作国际联合实验室”

发布时间:2020-02-25 来源 :中亚产业发展中心 访问量 : 作者: 王立志
字体

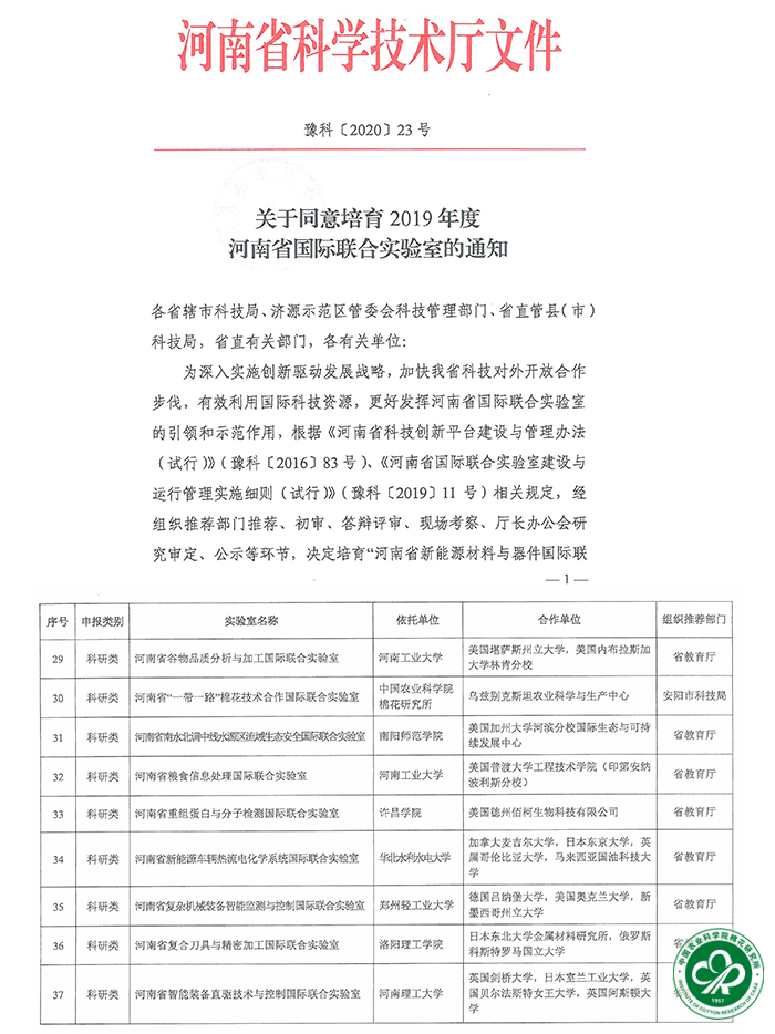
  近日,河南省科学技术厅发布《关于同意培育2019年度河南省国际联合实验室的通知》(豫科〔2020〕23号),正式批准并决定培育41家省级国际联合实验室。星空体育·(中国)官方网站联合乌兹别克斯坦农业科学与生产中心申请建设的“河南省‘一带一路’棉花技术合作国际联合实验室”获得批准。
  近年来,中棉所积极贯彻习近平主席在首届“一带一路”国际合作高峰论坛上的重要讲话精神,落实农业农村部部长韩长赋访问乌兹别克斯坦的重要成果及中国农业科学院中亚农业合作的重要部署,深入推进中亚棉花科技产业合作并取得了显著成效。特别是,自2018年起,围绕乌兹别克斯坦棉花产业发展需求,以提升中国植棉技术在当地的影响力为目标,中棉所制定实施“1+3”棉花科技示范园区布局模式,示范推广中国植棉技术,科技示范园棉花全生育期耗水仅为当地的1/3,籽棉产量超过当地2倍以上。中国植棉技术在乌兹别克斯坦引起广泛关注,该国总统颁发了在乌兹别克斯坦全国推广以节水灌溉为基础的现代植棉技术的总统令,并指示成立“中国植棉技术引进委员会”,多次专门邀请中棉所专家全面参与制定乌棉花发展规划,明确表示2019-2021年该国10%棉田(约150万亩)推广中国植棉技术,旨在推动乌兹别克斯坦棉花产业发展。2019年,乌兹别克斯坦农业部致信中国农业科学院,就双方农业领域的紧密合作表示感谢,对棉花科技示范园区的工作表示肯定,并对未来与中国农业科学院的紧密联系和合作予以期待。同时,该国农业部部长为中棉所所长李付广颁发了最高嘉奖,该国棉花所所长专此致信祝贺。
  河南省国际联合实验室的培育建设,是深入实施创新驱动发展战略,加快科技对外开放合作步伐,推动全省经济社会高质量发展的重要举措。下一步,中棉所将继续高度重视“河南省‘一带一路’棉花技术合作国际联合实验室”的建设工作,加强组织领导,加大投入,积极拓展合作渠道,创新合作方式,提高合作成效,将实验室打造成为技术领先、人才聚集、成果丰硕、管理规范的科技开放创新平台,充分发挥其引领和示范作用,助力国家“一带一路”倡议。

打印本页
关闭本页
上一篇:中棉所李付广团队揭示棉花间接防御害虫性状关键调控基因及作用机制 下一篇:抗击疫情不停歇 立足岗位促科研