English 官方微信
微信公众号
  1. 当前位置:
  2. 首页» STARSKY SPORT» 最新动态

中棉所开发棉花种质资源高附加值利用新途径

发布时间:2021-03-04 来源 :质量标准与检测技术研究室 访问量 : 作者: 徐双娇
字体

  近日,星空体育·(中国)官方网站棉花病害防控与风险评估团队深入分析了棉花花器官类黄酮营养组分的积累规律,并开发了该类天然活性成分高效提取的新方法,为棉花副产品的综合利用提供了新途径。研究结果以“Subcritical water extraction of bioactive compounds from waste cotton (Gossypium hirsutum L.) flowers”为题发表在农林科学领域一区顶级(Top)期刊《工业作物和产品(Industrial Crops and Products)》上。
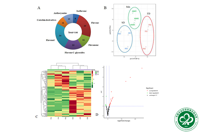
  棉花种质资源的创新性评价和高附加值利用是棉花产业提质增效、可持续发展的重要途径。本研究采用代谢组学技术深入探究了棉花花器官发育过程中类黄酮类物质的积累变化规律,并采用环境友好型的亚临界水萃取技术对花器官中的活性物质进行提取,同时结合响应面法对提取条件进行了优化。最终得到抗氧化能力较强的天然提取产物,未来可以作为医药、化妆品、功能食品等领域的工业原料。该项研究为进一步开展棉花种质资源创新评价研究,明确活性成分丰富的候选品种,开发工业用专用品种,进而从高附加值综合利用的角度对棉花的质量进行科学全面的分类、定级提供了技术支撑。
  徐双娇助理研究员、方丹助理研究员为该论文共同第一作者,中棉所、郑州大学农学院马磊副研究员为通讯作者。该研究得到棉花生物学国家重点实验室、国家现代棉花产业技术体系、中国农业科学院科技创新工程等的共同资助。
  原文链接:https://doi.org/10.1016/j.indcrop.2021.113369
棉花花器官发育过程中类黄酮类物质的积累变化规律

打印本页
关闭本页
上一篇:直播:十三届全国人大四次会议开幕会 下一篇:科学网:寄生蜂调控寄主共生菌适应寄生环境