English 官方微信
微信公众号
  1. 当前位置:
  2. 首页» STARSKY SPORT» 最新动态

中棉所研究成果在《自然•遗传学》在线发表 ——率先揭示栽培陆地棉地理分化和纤维品质改良的基因组学基础

发布时间:2021-04-16 来源 :品种资源研究室 访问量 : 作者: 何守朴
字体

  近日,星空体育·(中国)官方网站杜雄明研究员团队主导完成了“栽培陆地棉地理分化和纤维品质改良的基因组学基础”研究,在国际上首次发现了远缘杂交对陆地棉纤维品质改良的关键分子证据,证实了远缘杂交在棉花育种中的重要意义,为进一步深入解析陆地棉的适应性演化和提升棉花纤维品质奠定了重要的理论基础。相关研究成果以“The genomic basis of geographic differentiation and fiber improvement in cultivated cotton”为题于2021年4月15日在线发表在《自然·遗传学(Nature Genetics)》上。
陆地棉纤维品质形成的遗传基础
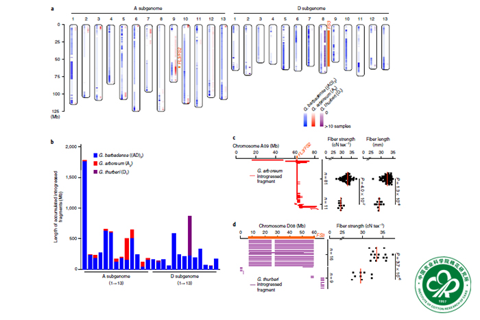
  据杜雄明研究员介绍,栽培陆地棉广泛种植于世界各地,是最重要的天然纤维来源,纤维品质直接决定了其经济价值。国内外棉花育种家开展了广泛的远缘杂交工作,将许多稀有的重要基因转移到栽培陆地棉中提高纤维品质,但并未对这些基因进行深入研究。本研究分析了超过3000份棉花种质资源,总计调查了近80000个纤维品质数据,全面剖析和评估了现存陆地棉种质资源中纤维品质相关的优异位点,并从远缘杂交渐渗系中鉴定到两个新的与纤维品质密切关联的优异等位变异,分别源自二倍体栽培种的亚洲棉(G. arboreum)和二倍体野生种瑟伯氏棉(G. thurberi),其中源自亚洲棉的优异等位变异对纤维长度和纤维强度的提升接近15%,拥有显著的纤维品质改良潜力。该研究结果不仅首次从基因组水平证实了育种史上远缘杂交对陆地棉纤维品质的贡献,而且为大幅度提高陆地棉纤维品质提供了理论依据和优质基因源,将有效地推动陆地棉分子育种进程。
亚洲棉和瑟伯氏棉渐渗片段对陆地棉纤维品质的改良效应
  本研究得到了十三五国家重点研发计划“棉花优异种质资源精准鉴定与创新利用(2016YFD0100203)”课题、国家自然科学基金和中国农业科学院创新工程等项目资助。中棉所何守朴副研究员为论文第一作者,共同第一作者还包括安阳工学院孙高飞副教授、中棉所耿晓丽助理研究员、龚文芳副研究员。中棉所杜雄明研究员为论文通讯作者。
    原文链接:https://www.nature.com/articles/s41588-021-00844-9
 
 

打印本页
关闭本页
上一篇:星空体育·(中国)官方网站开展“学党史、创佳绩”党史知识竞赛活动 下一篇:科技创新助推棉花产业转型升级