近日,星空体育·(中国)官方网站宋国立研究员团队构建了高质量的中棉所12系谱基因组,揭示了品种驱动型育种策略所具局限性的遗传基础,为棉花育种工作从品种驱动型到基因驱动型转变提供有效的理论指导。相关研究成果以“Cotton pedigree genome reveals restriction of cultivar-driven strategy in cotton breeding”为题发表在生物学一区Top期刊《基因组生物学(Genome Biology)》(IF=12.3)上。
近年来,棉花功能基因组学产出了众多可用于分子育种的优异基因资源,但在实际育种工作中,以某个优异的骨干亲本作为核心与其他育种材料杂交培育新品种仍然是主流育种策略。棉花品种中棉所12曾获国家技术发明奖一等奖,该品种及其系谱是品种驱动型育种策略的杰出代表。因此,对中棉所12及其系谱进行深入研究能够揭示品种驱动型策略的遗传基础。
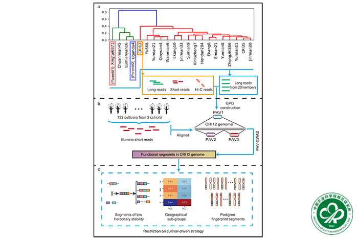
该研究组装了中棉所12的高质量参考基因组并对其20个系谱品种进行了纳米孔长读长重测序,利用长读长测序数据在中棉所12系谱内鉴定到了13138个结构变异,构建了图形化的系谱基因组并对已发表的733份材料进行了进一步分析,关联到623个存在于中棉所12系谱内的功能性片段。结果发现,来源于中棉所12的优异片段具有较低的遗传稳定性,较难遗传给子代品种。研究人员进一步对功能片段的地理分布进行了研究,将70个与枯萎病相关的片段分为两个亚组,其中一个有害亚组在长江流域品种中的富集导致该区域品种枯萎病抗性较差。在另一个亚组中,鉴定到一个 GhKHCP 的天然敲除事件,该片段源于中棉所12,若其缺失则会导致品种的枯萎病抗性下降。此外,该研究以733份材料作为背景鉴定了中棉所12系谱中的指纹片段,部分指纹片段与纤维长度、黄萎病抗性等农艺性状具有较强的相关性,具有潜在的育种价值。研究结果揭示了在品种驱动型策略下,优异片段的低遗传稳定性,功能片段的地理不均衡分布及系谱指纹片段的存在是制约骨干亲本育种潜力的遗传基础,为加快优异棉花骨干亲本的育种应用提供了理论指导。
该研究得到国家重点研发计划、三亚崖州湾科技城项目、国家自然科学基金、中央公益性科研单位基础研究基金及中国科学院农业科技创新计划等项目的资助。中棉所宋国立研究员和刘记副研究员为该论文共同通讯作者。中棉所在读博士生刘上、左东云副研究员、程海亮副研究员及已毕业硕士生何嫚为该论文的共同第一作者。
原文链接:https://doi.org/10.1186/s13059-023-03124-3

中棉所12系谱研究概览