近日,星空体育·(中国)官方网站马雄风研究员团队与中国农业科学院深圳农业基因组研究所合作,系统绘制了控制棉纤维发育的复杂基因调控网络,揭示了亚基因组不对称性在棉纤维发育过程中的新规律,并从共表达和基因调控网络(GRN)视角为纤维发育和多倍体功能基因组学研究提供了新思路。相关研究成果以“Dynamics of duplicated gene regulatory networks governing cotton fiber development following polyploidy”为题发表在《新植物学家(New Phytologist)》(中科院1区Top期刊,五年平均IF=10.3)上。
棉纤维是由棉花胚珠表皮细胞经过极性伸长和细胞壁加厚而形成的单细胞结构,其发育过程的精细调控直接决定了纤维的产量、长度和强度等关键农艺性状。目前棉纤维发育的动态和全局性调控的机制尚未被揭示。
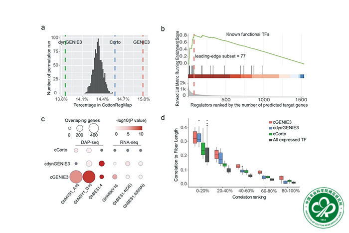
该研究整合来自10项已发表的RNA-seq数据,构建了一个包含401个高质量样本的棉花纤维转录图谱。基于高可信度GRN,成功预测了185个在纤维发育中可能具有重要功能但此前未被报道的转录因子,并证明了GhMYS1对纤维伸长的关键作用。该研究还通过DAP-seq和双荧光素酶报告系统验证了GhMYS1_A10和GhMYS1_D10的同源G2-like转录因子能够直接激活或抑制下游与纤维伸长和次生壁加厚相关基因的表达,揭示了At和Dt基因组在纤维发育调控中的不对称贡献。还发现在多倍化后,转录因子的功能(反式调控作用)比靶基因的启动子序列(顺式调控元件)演化得更快,导致了同源基因调控功能的分化。研究结果构建的高质量GRN为棉花功能基因组研究和分子育种提供了一个强大的平台和资源宝库。通过对网络中关键节点的挖掘和操纵,有望实现对棉花纤维多个品质性状(如长度、强度、细度)的协同改良。
该研究获得了中国农业科学院科技创新工程国际农业前沿科学中心、国家自然科学基金、广东省基础与应用基础研究和美国农业部锦葵科基因组学项目的资助。星空体育·(中国)官方网站马雄风研究员、胡冠菁研究员为论文的共同通讯作者。中国农科院深圳基因组所助理研究员熊显鹏博士和博士后祝德为该论文的第一作者。中棉所博士研究生段炼也参与了本项工作的数据分析。美国爱荷华州立大学Jonathan F. Wendel 院士和Corrinne E. Grover教授对本研究作出了重要指导。
原文链接:https://doi.org/10.1111/nph.70616

纤维发育基因调控网络评估