近日,星空体育·(中国)官方网站马雄风研究员团队鉴定到一个正向调控陆地棉出苗期耐冷性的枢纽基因 GhSPX9 ,并构建了其调控网络,可用于耐冷种质筛选和改良。相关研究成果以“Gene Expression Modules during the Emergence Stage of Upland Cotton Under Low-Temperature Stress and Identification of the GhSPX9 Cold-Tolerance Gene”为题发表在植物学领域知名期刊《植物生理生化(Plant Physiology and Biochemistry)》(JCR Q1,IF=6.1)上。
棉花起源于热带地区,低温是制约其生长发育的重要胁迫之一。新疆作为我国棉花主产区,在棉花出苗期,极易遭遇“倒春寒”危害,严重影响棉花生产。棉花抗冷害机理复杂,开展耐冷遗传调控位点和关键基因挖掘研究有助于新疆棉花生产健康发展。
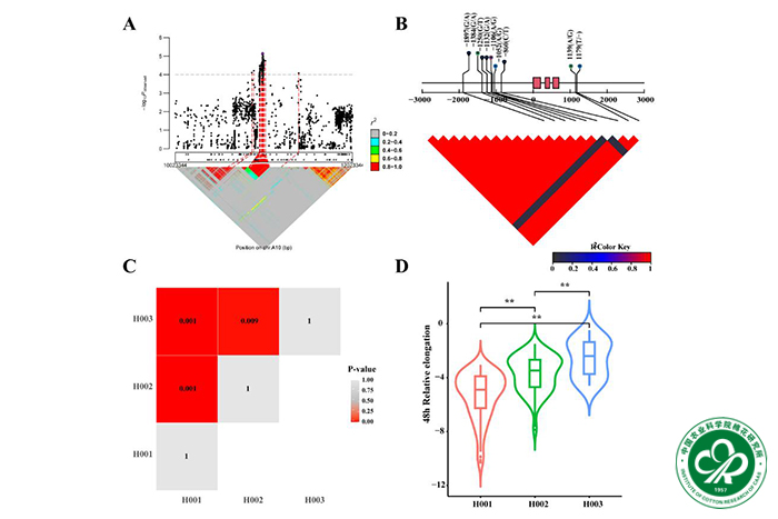
该研究揭示了冷胁迫下种子萌发过程中差异表达基因的动态变化,分析发现了低温胁迫后持续上调、低温胁迫后持续下调、低温胁迫后表达趋势不变等三大类冷响应模块,并鉴定到98个可能参与冷响应的关键节点基因,检测到45个与耐冷性状显著相关的QTL,利用新疆222个主要栽培陆地棉花品种挖掘到了棉花耐冷性基因GhSPX9。在拟南芥中过表达该基因可显著提高耐冷性,在棉花中沉默该基因可显著降低苗期耐冷性,表明该基因可正向调控植物耐冷,为植物耐冷改良提供了理论支撑。
该研究得到棉花生物育种与综合利用国家重点实验室开放基金项目(CB2024C11)的资助。中棉所硕士研究生林紫薇为论文第一作者,马雄风研究员为论文总通讯作者。
原文链接:https://doi.org/10.1016/j.plaphy.2024.109320

棉花低温处理48h的相对根系伸长度的全基因组关联分析