近日,星空体育·(中国)官方网站李付广/杨召恩研究员团队系统绘制了陆地棉进化路线图,揭示了染色体大尺度变异调控种群遗传多样性和环境适应性的遗传机制,挖掘出纤维品质改良关键遗传靶点,为棉花优异种质创制开辟了新路径。相关研究成果发表在《自然·遗传学(Nature Genetics)》上。
破局同质化:棉花全链条育种创新体系构建与实践
棉花是全球性重要经济作物,既是纺织工业的核心原料,也兼具重要的油用和饲用价值。我国作为全球最大的原棉生产国、消费国、进口国和纺织品服装出口国,棉花产业在国民经济中的地位举足轻重。然而,长期区域化集中种植和人工选择导致陆地棉遗传多样性严重降低、品种同质化问题日益加剧,叠加极端气候频发与病虫害压力,给棉花稳产高产和持续育种创新带来严峻挑战。系统解析陆地棉驯化与环境适应的分子演化轨迹,深入挖掘种质资源中尚未被充分利用的优异遗传位点,是破解上述瓶颈的关键。
围绕这一目标,团队长期坚持“技术平台构建—关键基因发掘—新种质创制”的全链条研究路径。在技术层面,建立了无基因型依赖的高效遗传转化体系,实现针对当前主栽品种的定向快速改良,突破了棉花生物育种的技术瓶颈,相关成果发表于Journal of Integrative Plant Biology (2022) 和Nature Communications(2025),此前,相关转基因技术还获得国家科技进步二等奖和国家技术发明二等奖。在基因组学领域,针对早期研究手段受限、参考基因组匮乏的局面,团队在国际上率先启动棉花基因组计划,采用“由简到难”策略,先后完成雷蒙德氏棉、亚洲棉和陆地棉的基因组图谱构建,相关研究成果分别发表于Nature Genetics(2012、2014)和Nature Biotechnology(2015),奠定了我国在该研究领域的国际领先地位。在种质资源演化与关键基因挖掘层面,系统揭示了亚洲棉的演化路径及其在我国的传播历史(Nature Genetics,2018),获河南省自然科学一等奖。阐明了染色体结构变异调控陆地棉群体分化与杂种优势形成的遗传机制(Nature Communications,2019),解析了抗黄萎病、纤维品质等关键农艺性状的分子基础(Plant Cell,2023),挖掘出对棉铃虫致死率达99.33%的棉花源新型杀虫蛋白iJAZ(Nature Plants,2024)等,创制出一系列生产亟需的新种质。
从野生到栽培:结构变异揭示陆地棉的演化路径与驯化代价
研究团队基于107份陆地棉代表性种质构建高质量泛基因组,系统解析了其基因组结构与演化特征。首次精细描绘了5S和45S 核糖体DNA(rDNA)的高度复杂组织,发现5S rDNA序列多样性显著高于已报道作物;同时揭示了LTR反转录转座子在染色体上的区室化分布特征,其中Athlia亚族的插入可追溯至约400万年前。功能分析表明,尽管可变基因家族在数量上占据优势,但核心基因却主导基础细胞生命过程,可变基因则富集于脂质与甾醇代谢等适应性相关通路。尤为重要的是,通过比较半野生种与栽培种发现,半野生棉特有基因显著富集于防御相关激素通路且保持较高频率,而栽培棉中约65%的特有基因为低频等位基因(≤5%)。分析发现驯化过程中部分抗逆遗传潜力被削弱,同时人工选择促进了稀有有利变异的保留与积累,研究结果为突破当前品种同质化瓶颈提供了关键遗传资源与理论依据。

图1 5S rDNA和45S rDNA分析
研究首次在陆地棉种内鉴定到A03与A09染色体间的大尺度相互易位。该结构变异起源于野生群体,并在加勒比海岸的地方种中高频固定(96.3%),而在中美洲地方种(仅17.4%)和现代栽培品种中几乎缺失(0%)。该易位类型明显不同于其他异源四倍体棉种(AD2–AD7)及典型陆地棉材料(如N244)的祖先染色体构型。此类染色体结构变异清晰地揭示陆地棉驯化过程中存在两个独立的遗传多样性中心——加勒比海岸与中美洲,且表明现代栽培种主要继承来自中美洲谱系,而加勒比海岸特有的染色体结构在驯化过程中被丢失。

图2 A03-A09易位的鉴定及验证
进一步研究表明,在栽培陆地棉形成之前,野生/半野生陆地棉曾经历三个阶段的结构变异积累。以这些结构变异为遗传标记,可将陆地棉划分为32种单倍型,而现代栽培种仅来源于其中一个单倍型,遗传基础极为狭窄。基于上述研究成果,团队在基因组层面重构了陆地棉从“尤卡坦半岛起源→危地马拉扩散→全球传播”的三阶段驯化与传播路径。

图3 陆地棉三段式驯化路径
陆地棉在驯化与扩散过程中并非孤立演化,而通过与海岛棉多次自然杂交,持续引入外源遗传物质。这些来源于种间渐渗的基因组片段广泛分布于全基因组中,其长度显著超出既往认知范围,并显著富集于功能活跃区域,尤其与开花时间等关键适应性性状密切相关。进一步的地理分布与系统发育分析表明,加勒比海岸及中美洲地区是种间基因流动的热点区域,而现代栽培棉可能通过继承特定的渐渗组合以获得新环境适应能力。

图4 陆地棉半野生棉及栽培种中海岛棉渐渗片段分析
基因寻宝:结构变异揭示“隐藏”的抗病与高产密码
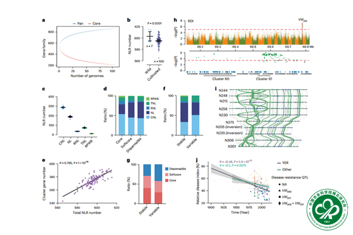
研究还揭示陆地棉泛基因组中广泛存在与抗病密切相关的结构变异,尤其在NLR基因富集区域形成高度动态的“可变热点”。在驯化过程中,栽培棉显著丢失了NLR多样性,但部分关键亚家族(如CNL)兼具核心保守性与结构可塑性,可能为其持续的抗病适应能力提供支撑。基于存在/缺失变异(PAV)的GWAS不仅验证了已知抗黄萎病位点VWA10,还鉴定到新抗性位点VWD11,其抗性单倍型与一个受病原诱导表达的TNL基因紧密关联。该位点在黄河流域棉区显著富集,且在育种进程中抗性持续增强,并伴随TIR结构域多样性提升,提示在长期病原压力下信号转导模块发生了功能分化。

图5 陆地棉泛NLR分析
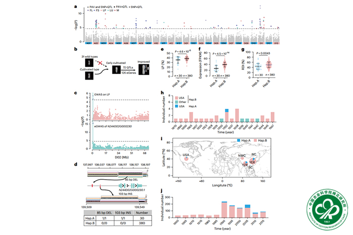
利用陆地棉核心种质群体开展了PAV-GWAS,共鉴定出69个与纤维品质和衣分相关的遗传位点,其中62个为传统SNP-GWAS无法检测的新位点,凸显了PAV在挖掘“隐藏”遗传变异方面的独特优势。整合eQTL分析发现,多个PAV直接调控关键基因的表达,例如D02染色体上鉴定到的一个新QTL通过85 bp缺失和103 bp插入共同调控基因N244D02G000230,从而影响衣分性状;值得注意的是,其低衣分但高黄萎病抗性的Hap.A单倍型在现代中国主栽品种中频率显著上升,反映了育种中对抗性与产量的权衡选择。此外,在A07染色体鉴定到一个同时调控纤维强度与种子大小的多效性PAV位点,其806bp插入导致WD40类基因N244A07G024740内含子延长,过表达该基因可促进种子发育。研究还揭示PAV区域内部基因整体表达偏低,但部分特有基因(如远缘杂交材料中的CesA7)对纤维品质提升具有关键作用。

图6 PAV-GWAS揭示“隐藏”的QTL
倒位育种:机遇与连锁累赘
研究还系统绘制了陆地棉中127个大尺度倒位的全基因组分布图谱,揭示其在抗虫性与纤维色泽等重要性状中的关键作用。在A06染色体上,一个3.9 Mb的倒位显著提升叶片表皮毛密度(与抗虫相关),并进一步锁定候选基因 N244A06G021950;而在A07染色体,Lc1位点所决定的棕色纤维表型由两种不同的倒位单倍型控制,其通过调控类黄酮通路核心基因 GhTT2 的表达水平,实现纤维颜色的梯度变化。值得注意的是,这两个功能倒位均与区域内数百个基因紧密连锁,导致在选择高抗虫性或理想纤维色泽时,可能无意中引入大量非目标性状基因即“连锁累赘”。这一发现不仅揭示了传统育种中性状改良所面临的潜在代价,也提出在泛基因组时代亟需结合结构变异精细图谱,发展“打破不利连锁、实现精准编辑”的新策略,以充分释放倒位所携带的育种潜力。

图7 陆地棉倒位变异图谱的构建
杨召恩研究员、杨作仁研究员,研究生高晨旭、张明君和胡冠菁研究员为论文共同第一作者。李付广研究员、杨召恩研究员、葛晓阳研究员,美国爱荷华州立大学Jonathan F. Wendel教授和马雄风研究员为共同通讯作者。该研究得到了国家重点研发计划、国家自然科学基金、河南省杰青等项目的资助。
原文链接:https://doi.org/10.1038/s41588-025-02462-1
陈晓亚院士点评:
棉花是重要经济作物,其中陆地棉的纤维产量超过全球总量的95%。陆地棉是异源四倍体,基因组复杂,融合了部分海岛棉的遗传背景,且在驯化和改良过程中经历了多次基因组重排,结构变异丰富。随着我国棉花种植向新疆集中,迫切需要从种质资源中挖掘优异基因用于突破性品种培育。
李付广/杨召恩研究员团队发表在《Nature Genetics》的研究成果,通过绘制陆地棉超级泛基因组图谱,揭示了着丝粒和核糖体DNA等复杂基因组结构特征,首次在陆地棉种内鉴定到A03-A09染色体的大规模易位“结构变异”,显著影响其种群分化与区域适应性;陆地棉起源最早可追溯至墨西哥尤卡坦半岛,之后逐步传播至加勒比海地区,形成次级多样性中心;还在A06等五条染色体上发现受驯化选择的倒位“结构变异”,结合易位和倒位结构变异,从基因组层面解析了中美洲地区陆地棉起源和演化轨迹,提出陆地棉由野生棉到栽培棉经历了三阶段的基因组演化,并定位到69个调控纤维品质的遗传位点,为利用结构变异进行棉花生物育种提供了重要依据和支撑。
研究成果揭示了陆地棉复杂基因组结构特征,为理解其进化历程提供了关键线索,特别是首次鉴定到的大规模染色体易位事件和大片段倒位变异,为陆地棉的驯化研究提供了新视角,为加快棉花生物育种进程提供了重要遗传标记,既推动了棉花基础研究,也为棉花产业的可持续发展提供了技术支撑。
张献龙院士点评:
全球广泛种植的棉种陆地棉是一个异源四倍体,为复杂多倍体基因组研究提供了良好的材料体系。探寻陆地棉进化轨迹,发掘优异变异,对于拓展棉花遗传多样性,培育抗病虫害、产量与品质双提升的棉花品种十分重要。
李付广/杨召恩研究员团队从3600多份种质中筛选出107份代表性材料构建了陆地棉微核心种质群体,构建了全球规模最大、遗传多样性最广泛的陆地棉图形泛基因组图谱,首次揭示核糖体DNA (rDNA)在群体中的演化规律,为厘清陆地棉遗传多样性和表型变异提供了新的科学依据。该研究重构了陆地棉在美洲的起源与扩散规律,发现大尺度结构变异是其环境适应性分化的核心驱动力,创新性地提出陆地棉从“尤卡坦半岛起源→危地马拉扩散→全球传播”三段式演化模型;解析了抗病免疫受体编码基因NLR基因家族的演化规律,鉴定到新的黄萎病抗性位点VWD11;挖掘出69个调控纤维品质的关键位点,其中62个为新位点;绘制了首个陆地棉全基因组倒位全景图谱,为高效分子设计育种提供了理论基础、精准靶点和设计工具。
该研究围绕“解析演化历史、发掘关键基因到指导育种应用”开展工作,是我国棉花基因组学与种质资源研究领域的又一重要突破。
版权所有 星空体育·(中国)官方网站 豫ICP备12016946号-1 地址:河南省安阳市黄河大道38号 邮编:455000
Tel:(0372)2562200 E-mail:mianhuasuo@caas.cn 豫公网安备41050202000117号
技术支持:中国农业科学院农业信息研究所

