近日,星空体育·(中国)官方网站李付广研究员团队利用DNA亲和纯化测序(DAP-seq)和转录组联合分析的手段,鉴定到调控棉花细胞扩张的基因 GhKRP6 ,并解析了其通过BR信号途径调控细胞扩张的机制。该研究对于棉花品质改良具有重要意义。相关成果以“Cell cycle-dependent kinase inhibitor GhKRP6, a direct target of GhBES1.4, participates in BR regulation of cell expansion in cotton”为题发表在国际著名期刊《植物杂志(The Plant Journal)》(中科院一区TOP期刊,IF="7.091)上。
棉花是一种重要的天然纤维作物,是研究细胞发育的理想材料。油菜素内酯(BR)作为一种植物激素,已在多种植物中被证明能够通过调控细胞扩张来影响植物生长发育。然而,BR对棉花细胞扩张的影响及其调控的分子机制仍不清楚。
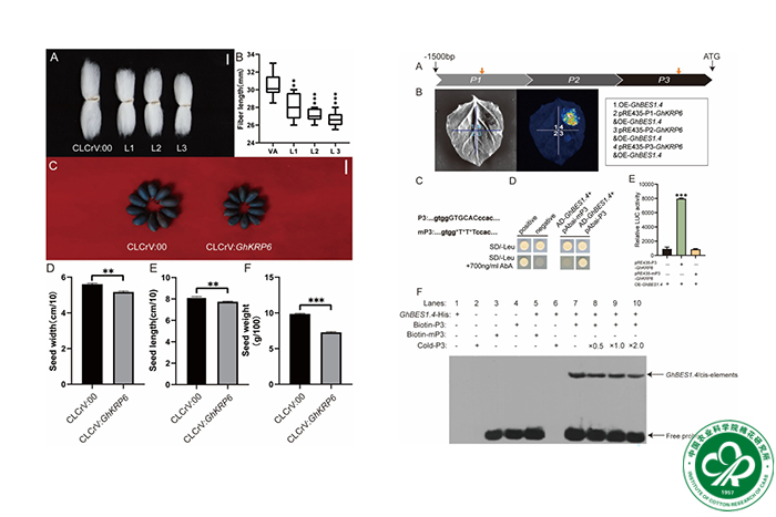
该研究利用DAP-seq和转录组联合分析的手段,对BR信号通路核心转录因子 GhB ES1 . 4 过表达和RNAi棉花材料进行研究,鉴定到了 GhBES1.4 下游的一个靶基因 Gh KRP6 。通过沉默 Gh KRP6 的表达能够使棉花叶片细胞扩张程度降低、种子变小、纤维变短(图1)。同时,三种棉花组织的核DNA含量均有不同程度的下降,这表明由细胞周期控制的细胞核内复制是棉花组织器官大小变化的原因之一。研究发现GhKRP6能够与影响细胞周期成分剪接的G型CDK蛋白GhCDKG发生互作。通过分析 Gh KRP6 沉默植株和对照植株的转录组数据发现, Gh KRP6 还会影响 Gh CDKG 基因的表达。综上,该研究揭示了BR信号途径核心转录因子 Gh BES1.4 通过影响细胞周期相关基因的表达,最终调控细胞扩张的新机制。
中棉所李付广研究员和杨作仁研究员为该论文共同通讯作者。中棉所与沈阳农业大学联合培养博士研究生谷宇、中棉所张杰副研究员为该论文共同第一作者。该研究得到国家重点研发计划(2022YFF1001400)、国家自然科学基金(31971987和31621005)的资助。
原文链接:https://doi.org/10.1111/tpj.16353

图1 GhKRP6 影响棉花纤维和种子的发育其表达受到GhBES1.4的直接调控