星空体育·(中国)官方网站(以下简称中棉所)马雄风研究员团队成功构建了陆地棉主栽品种“中棉113”的端粒到端粒基因组图谱,并利用该基因组揭示了陆地棉着丝粒演化和短季适应性遗传基础。相关研究成果17日在线发表在国际学术期刊《自然·遗传学》上。
棉花是重要的经济作物和纺织工业原料。以新疆为主的西北内陆棉区是我国最大产棉区,但是该地区的部分棉区,热量条件差、无霜期短,迫切需要既高产、优质又早熟的棉花品种,而早熟性、品质、产量等性状通常相互拮抗,协同提升难度很大,制约新疆等地的棉花生产。
为此,马雄风带领研究团队创新棉花早熟育种策略,育成早熟、优质、高衣分、高产新品种中棉113,实现了多个性状的协同改良。该品种连续3年成为农业农村部主推品种,从2022年起,推广面积持续居全国常规棉主要品种第三位。

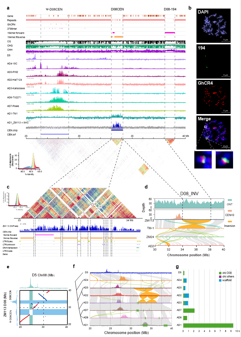
D08染色体着丝粒演化动态图。中棉所供图
尽管陆地棉参考基因组已被多次组装,但生产品种的基因组组装中仍存在大量缺口,尤其是着丝粒、端粒和核仁组织区等复杂重复区域的解析不足,制约了对目标农业性状的精准遗传解析。
着丝粒是真核生物染色体中重要的组成元件,在确保染色体正常分离及遗传物质在世代间准确传递过程中发挥了重要作用。据介绍,该研究运用PacBio HiFi测序、ONT超长读长测序、Hi-C(染色质构象捕捉)和Bionano(全基因组光学图谱)等先进技术,成功组装了中棉113的端粒到端粒基因组图谱,连续性和完整性得到显著提升,为陆地棉基因组研究提供了更精确的参考。对中棉113全部26条染色体着丝粒的准确定位和序列分析发现,区别于其他典型陆地棉着丝粒的反转录转座子构成,D08染色体着丝粒(D08CEN)呈现独特特征,出现串联重复序列;相对于其他异源四倍体棉种及二倍体祖先种中的D08染色体着丝粒,中棉113发生了特异性的着丝粒位移和构成序列替换,这一发现为棉花着丝粒功能及其演化机制研究提供了独特视角。
该研究的另一个创新发现是,鉴定出D03染色体上的一个与开花时间相关的特定单倍型,证实其是在早期驯化过程中,通过跨着丝粒的倒位变异固定下来,并与陆地棉早熟性密切相关。研究结果为陆地棉短季适应机制提供了新见解。
据悉,中棉所是该研究的第一单位和通讯单位,共同参加单位包括中国农业科学院农业基因组研究所、郑州大学、中国农业科学院西部农业研究中心、南通大学、甘肃农业大学等。