2018年5月7日,由我所李付广团队与杜雄明团队合作,并联合武汉大学、中国农科院深圳农业基因组研究所、安阳工学院等单位的研究人员,在
Nature Genetics在线发表了题为“
Resequencing of 243 diploid cotton accessions based on an updated A genome identifies the genetic basis of several key agronomic traits”的文章。该研究结合群体遗传学,全基因组关联分析和分子生物学等技术,首次从基因组水平上明确了亚洲棉在中国的演化,遗传多样性和群体结构特征,获得了一批重要性状关联的标记和基因,并发现抗枯萎病、生育期等性状受到地理分化的选择。
亚洲棉(G. arboreum)原产于印度次大陆,经缅甸,越南传入我国华南地区, 约在12世纪末由华南地区传入长江、黄河流域种植, 进而遍及全国植棉地区。在人工选择和自然选择的长期作用下形成了遗传变异丰富的中国特有的生态地理种系-中棉。然而亚洲棉在华南、长江、黄河流域棉区是否形成了独特的地理生态类型,其产量、纤维品质、生育期、抗逆性等性状是否存在地理分化以及基因型的变异状态等都未曾报道。
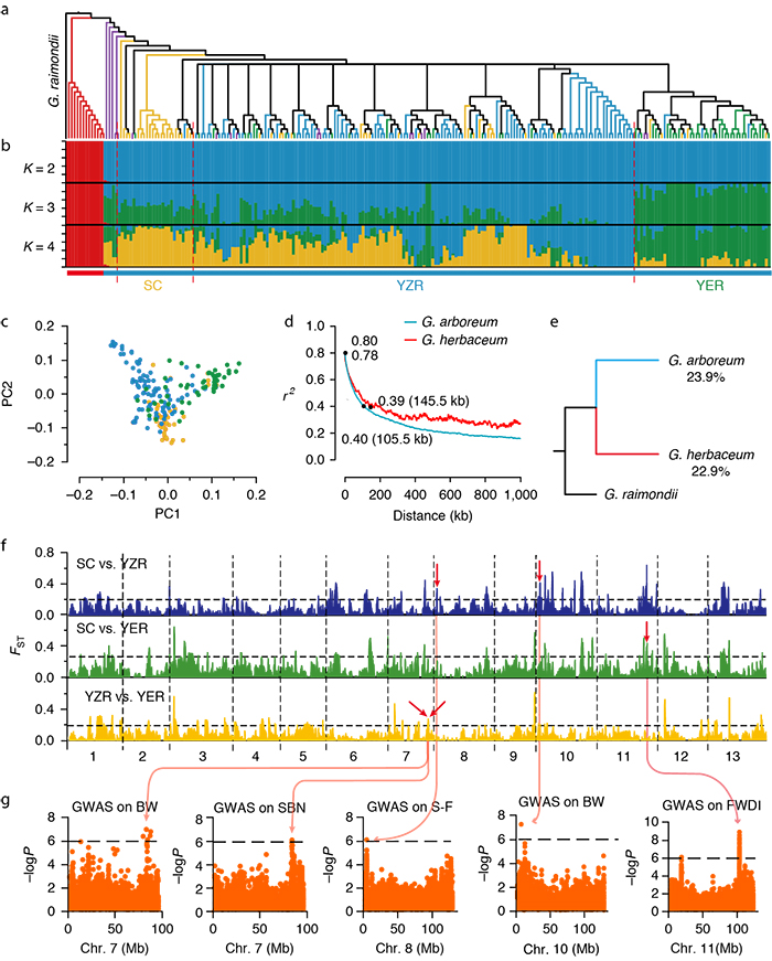
研究者收集分布在不同棉区的230份亚洲棉和13份草棉材料,借助由Pacbio+Hi-C组装的高质量亚洲棉参考基因组进行变异检测,发掘了约1800万个SNP标记,成功构建了棉花A基因组的高质量变异图谱。通过群体结构变异分析发现亚洲棉在中国的传播过程中逐渐形成了华南,黄河及长江流域三种生态型,同一生态型内部的材料在基因型上更为相似,说明亚洲棉在我国已形成独特的生态型特征。聚类及驯化相关性状分析均表明中国的亚洲棉可能最早来源于华南地区,从南往北逐渐扩散到长江和黄河流域。通过比较不同生态型群体之间的分化程度,共鉴定出163个遗传分化区间,全基因组关联分析发现与抗病性、产量和生育期等性状相关位点位于遗传分化区间中,成功揭示了人工选择及生态地理对基因组的影响。
亚洲棉群体结构和分化
通过关联分析从亚洲棉中成功地鉴定出了一批与抗病、油分等相关的候选基因,其中一个编码谷胱甘肽转移酶的基因是亚洲棉枯萎病抗性提高的关键基因,通过对抗病材料进行基因沉默,发现其变得更感病,同时该位点的单体型在群体中的分布存在明显地域特征,即感病位点在群体中的比例从南方到长江流域,再到黄河流域呈现降低趋势,说明亚洲棉群体中抗枯萎病性状是一个典型的受到地理选择的性状。
受地理选择的GaGSTF9基因是决定亚洲棉枯萎病抗性的关键基因
3-酮脂-ACP合成酶基因(GaKASIII)编码区上的点突变(T->C)所引起的编码氨基酸的非同义突变则可能是影响亚洲棉种子中棕榈酸(C16:0)和棕榈油酸(C16:1)含量的主要原因,携带“C”单体型材料的种子在30天后累积棕榈酸和棕榈油酸的速度显著高于携带“T”单体型的材料。
该研究为深入解析亚洲棉在中国形成独特生态型的遗传适应机理,以及高效利用亚洲棉的优异性状奠定了基础。
该研究成果得到了国家自然科学基金、科技部重点研发计划等项目经费的资助。我所杜雄明研究员为论文第一作者,共同第一作者包括我所何守朴博士、杨召恩博士、马雄风副研究员,北京大学黄盖博士,安阳工学院孙高飞博士和深圳农业基因组研究所李楠。我所李付广研究员为总通讯作者,武汉大学朱玉贤院士和深圳农业基因组研究所林涛博士为共同通讯作者。
全文链接:
https://www.nature.com/articles/s41588-018-0116-x