English 官方微信
微信公众号
  1. 当前位置:
  2. 首页» STARSKY SPORT» 最新动态

中棉所揭示染色体倒位在陆地棉群体分化中的作用机制

发布时间:2019-07-05 来源 :生物技术研究室 访问量 : 作者: 杨召恩 葛晓阳
字体

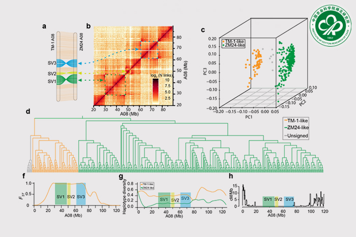
  星空体育·(中国)官方网站李付广研究员团队对陆地棉种内存在的遗传变异进行了系统的研究,发现染色体倒位能够抑制减数分裂重组,降低群体的单体型密度,最终导致陆地棉群体内部产生分化。该研究为解析陆地棉的群体分化提供了新的思路和见解。相关研究结果于2019年7月5日在线发表于《自然通讯(Nature Communications)》。
  棉花是重要的工业原材料和天然纤维材料,相比于其他作物,陆地棉的遗传多样性极低,解析其形成原因,对棉花的遗传改良具有重要意义。研究人员通过对两种不同基因型的陆地棉进行全基因组比较分析,发现A08染色体上存在着大片段的遗传变异。该倒位能够将已发表的陆地棉核心种质资源材料分为两类,与利用SNP基因型重构的进化树的分类和主成分分析结果高度一致,表明陆地棉种内可能产生了分化。利用人工创制的群体和陆地棉核心种质资源揭示了携带倒位杂合子的棉花材料中减数分裂重组在倒位区间受到强烈的抑制作用,这种抑制作用能够降低倒位区间内的单体型密度和核酸多样性,并最终导致群体分化。该研究首次揭示倒位调控陆地棉遗传多样性,及倒位对陆地棉群体分化的影响,对于推动棉花基础生物学研究和遗传改良具有重要意义。
  该论文第一作者为中棉所杨召恩助理研究员,葛晓阳副研究员、杨作仁副研究员、秦文强助理研究员和安阳工学院孙高飞教授为论文的共同第一作者,李付广研究员为通讯作者。该研究得到了国家自然科学基金重大项目、自然科学基金创新研究群体项目、国家自然科学基金青年科学基金和中国农业科学院科技创新工程的支持。

打印本页
关闭本页
上一篇:中棉所揭示棉花纤维品质和产量负相关形成的遗传基础 下一篇:科研第一党支部与中国科学院遗传发育所生物学研究中心党支部联合开展“不忘初心、牢记使命”主题教育